首页
网站地图
网站首页
网站首页
关于我们
园所介绍
环境设施
教师团队
联系我们
办园理念
园内动态
最新要闻
国旗下讲话
通知公告
教育频道
教研之窗
幼教博览
教育科研
专业成长
健康乐园
每周食谱
卫生保健
科学育儿
安全保障
幼儿天地
七彩书屋
班级在线
休闲学习
亲子早教
早教园地
请您关注
育儿宝典
校务公开
公开指南
申请公开
公开目录
民主评议政风行风工作
法制专栏
廉洁文化
园所概况
党工总汇
党旗飘扬
教工之家
群团连线
友情链接
热门搜索:
×
搜索过于频繁,请输入验证码
公开目录
一周工作
园所辐射
制度规划
招生收费
日常管理
家校联系
一周工作
您的位置:
首页
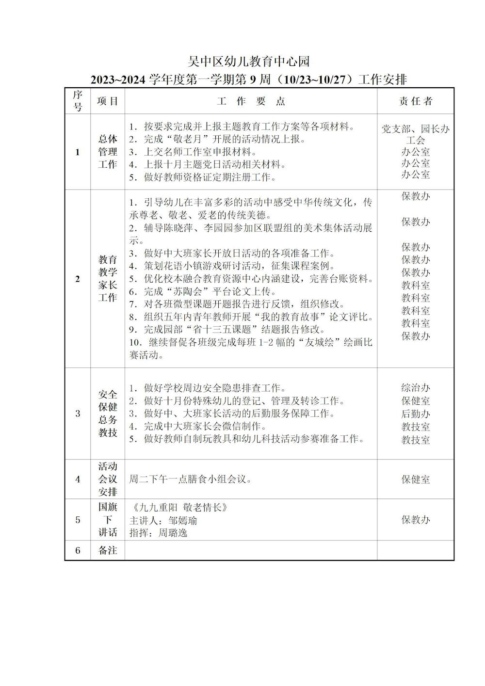
吴中区幼儿教育中心园2023~2024学年度第一学期第9周(10/23~10/27)工作安排
作者:
来源:
发布时间:2023-10-24 07:00
浏览次数:0 次
【字体:
小
大
】
分享到:
【打印正文】